
中国竹产业协会竹炭分会成立于2019年5月,由竹炭、竹成型炭(机制炭)和竹活性炭等生产、加工、经营及其设备制造的企业及相关的科研院所单位组成,是我国竹炭产品研发、生产及装备制造领域具有广泛影响力的非营利行业社会组织。随着我国提出“碳达峰”和“碳中和”的双碳战略目标,竹炭等可再生的炭基材料产业迎来蓬勃发展机遇。为此,经研究决定,2023年12月1日至3日在浙江省衢州市举办中国竹产业协会竹炭分会年会暨竹炭产业高质量发展研讨会。
竹炭是竹材加工领域利用率最高、附加值最大的科技产品之一,生产过程中还可得到竹醋液、竹可燃气等副产物,是一种绿色化“机能性+环保性”产品。自上世纪90年代起,我国的竹炭产业经过近30年发展,竹炭加工技术已从“第一代土窑”升级到“第二代机窑”并创新发展到“第三代连续化装备”阶段,竹炭产品从简单日用的初级产品拓展到工业化及功能化利用领域。据不完全统计,2021年全国竹炭年产量近30万吨,产值约10亿元,预计到2030年产量可达100万吨,产值突破60亿元,辐射带动产生的经济效益200亿元以上。当前,中国竹炭产业迎来了新一轮科技创新和产业变革的发展机遇,但也面临诸多挑战。本次会议旨在凝练竹炭产业发展的思路、目标和重点领域,提出促进中国竹炭产业高质量发展的对策与措施。
诚挚欢迎各位同仁相聚南孔圣地、美丽衢州,共享学术思想,共商企业发展,共谋产业未来。
一、组织结构
主办单位:
中国竹产业协会竹炭分会
竹炭产业国家创新联盟
衢州市人民政府
承办单位:
浙江大学衢州研究院
浙江农林大学
生物基运输燃料技术全国重点实验室
浙江省衢州理工学校
衢州市自然资源和规划局
支持单位:
中国竹产业协会
国际竹藤中心
中国林学会竹藤资源利用分会
浙江省竹产业协会竹炭分会
二、会议时间与参会人员
1. 会议时间:
2023年12月1日至12月3日,共3天。
2. 参会人员:
国内外竹炭产业相关领域的专家、学者、企业代表;国家林业和草原局、国际竹藤中心、中国竹产业协会、浙江大学衢州研究院、浙江农林大学、浙江省林业局等单位领导以及全国各省竹(炭)产业协会负责人等。
三、会议议程
(一)报到时间:2023年12月1日报到注册。
(二)会议主要内容
1. 理事会(增补副理事长、理事单位及会员等;讨论分会其他事项)
2. 竹炭年会(报告分会年度工作和下年度工作计划)
3. 竹炭产业高质量发展研讨会
(1)主会场

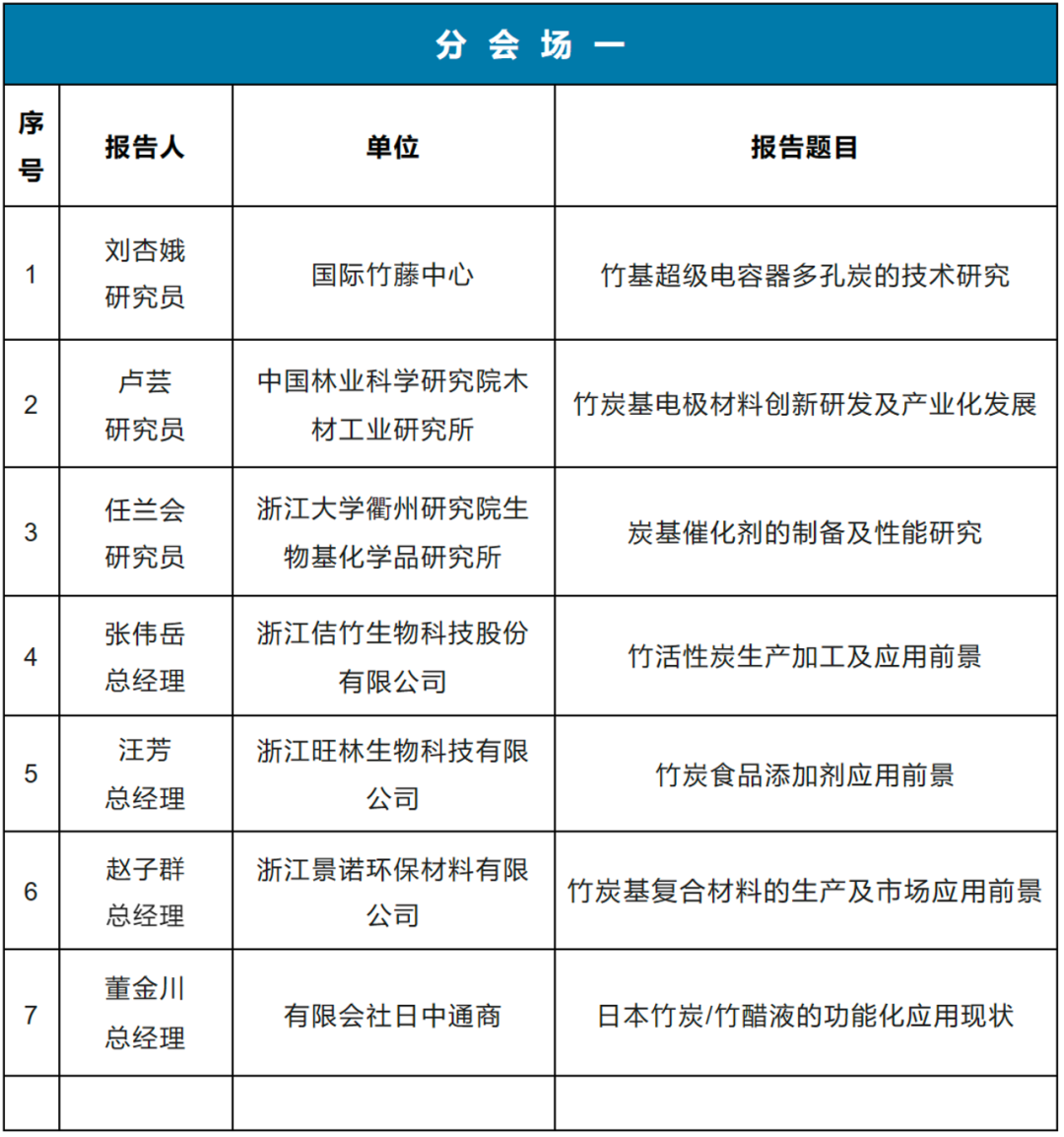
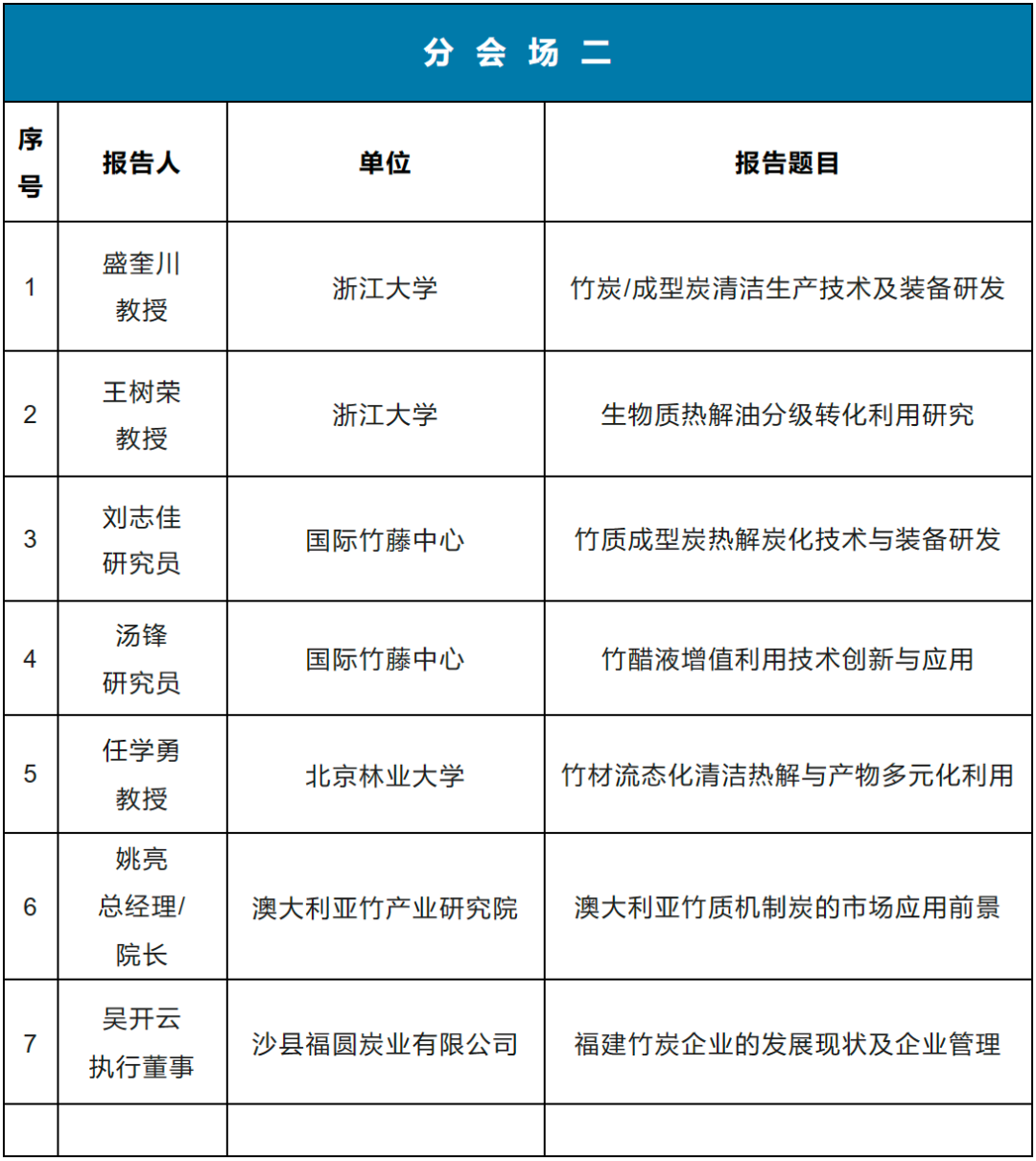
(2)分会场:围绕功能炭、燃料炭和竹炭加工过程副产品资源化利用等专题设两个分会场,拟邀请高校、科研院所专家学者及企业代表作报告并进行座谈交流。


(3)参观考察:浙江大学衢州研究院(浙江大学工程师学院衢州分院)、浙江省衢州理工学校(竹炭工艺专业)、仙鹤股份有限公司、浙江华友钴业股份有限公司。
(三) 会议具体日程

四、会议注册及缴费
1. 参会代表缴费1200元/人,用于会议费、资料费等开支,往返交通、住宿费自理。
2. 缴费方式
(1)对公转账:
账户名称:中国竹产业协会
账号:0109 0353 7001 2010 5273 803
开户银行:北京银行和平里支行
税号:5110 0000 5000 1448 47
备注信息(必须):竹炭年会+姓名+单位
(2)在线缴费:通过微信扫码缴费

备注信息(必须):竹炭年会+姓名+单位
(3)现场缴费:现场缴费支持现金、信用卡、微信、支付宝等缴费方式。
3. 会议注册
温馨提示:注册完成后,弹窗“群聊二维码”,长按加入“会议通知群”。
五、住宿与交通
浙江衢州市悦苑酒店,具体位置为浙江省衢州市柯城区九华中大道399号,交通乘车方案请参考下表。会议期间将提供酒店与会场间的免费接驳车服务。衢州悦苑酒店共有舒适宽敞的客房192间,具体房型及费用如下表所示。此外,衢州悦苑酒店周边还有衢州希尔顿逸林酒店(距离300米)、东方大酒店(西区店,距离2.5公里)。会务组将在后续视报名情况进行协商。参会人员亦可自行选择住宿酒店。
浙江衢州市悦苑酒店收费标准:

六、浙江大学衢州研究院平面图

七、联系方式
1. 竹炭分会会议秘书处联系人:
张 宏 13516726658
马中青 15958028754
马建锋 15101509897
黄景达 17858839882
2. 浙江大学衢州研究院联系人:
任兰会 13314117973
王 琼 15989173542
崔燕冉 15933823583
王洪坤 18811785996
褚大旺 18918050559
全 鹏 15574924863
中国竹产业协会竹炭分会
2023 年 11月 12日
首页
会员中心
电话